- HOME
- お知らせ
お知らせ
令和8年の労働関係諸法令改定について(2026/2/9)
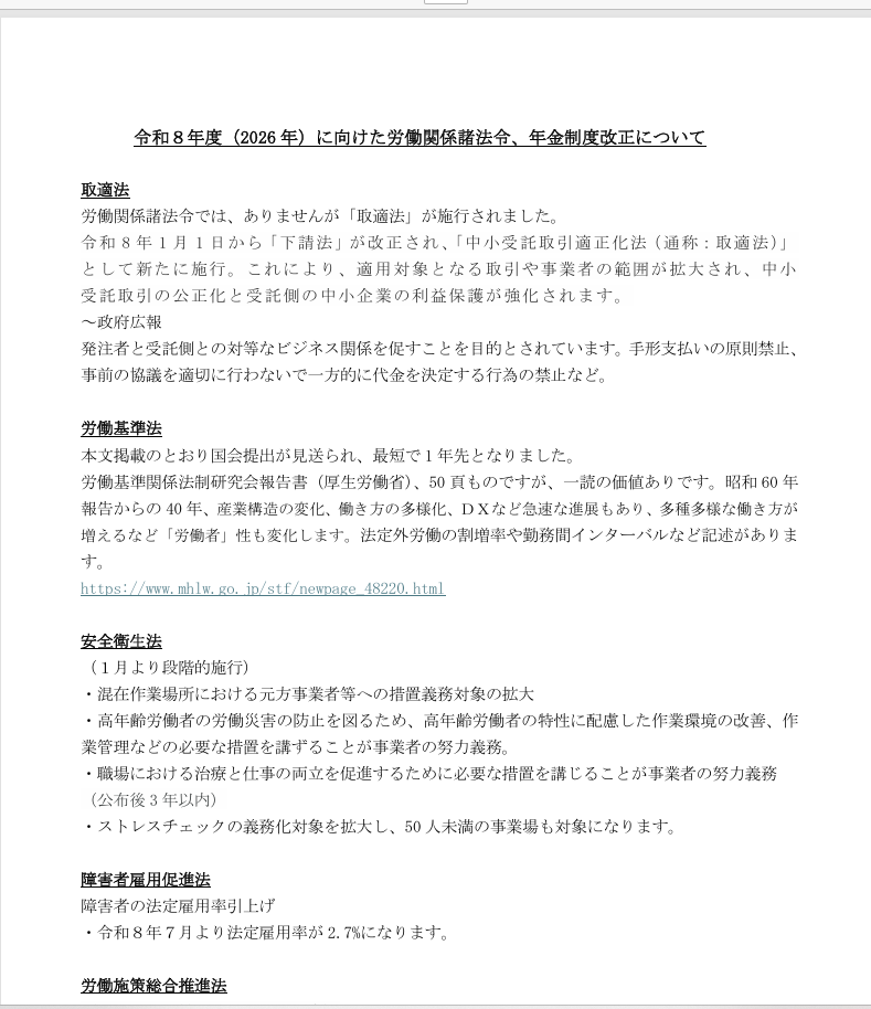
「働いて働いて、、、」40年ぶりとなる労働基準法改正* の通常国会はなりませんでしたが、令和8年も労働関係諸法令の改定が続きます。 *「労働基準関係法制研究会報告書」 https://www.mhlw.go.jp/stf/newpage_48220.html
概要をお知らせします。 労働関係諸法令ではありませんが、在職老齢年金「支給調整開始額」も62万円となります。
お声がけください。

(営業時間平日9:30~17:30)
